第18届中国大学生健康活力大赛于近日在江西省宜春市举行,此次比赛由中国学生体育联合会主办,宜春市教育体育局承办,中国学生体育联合会大学健美操与艺术体操分会、中国学生体育联合会高等职业教育院校工作委员会执行。

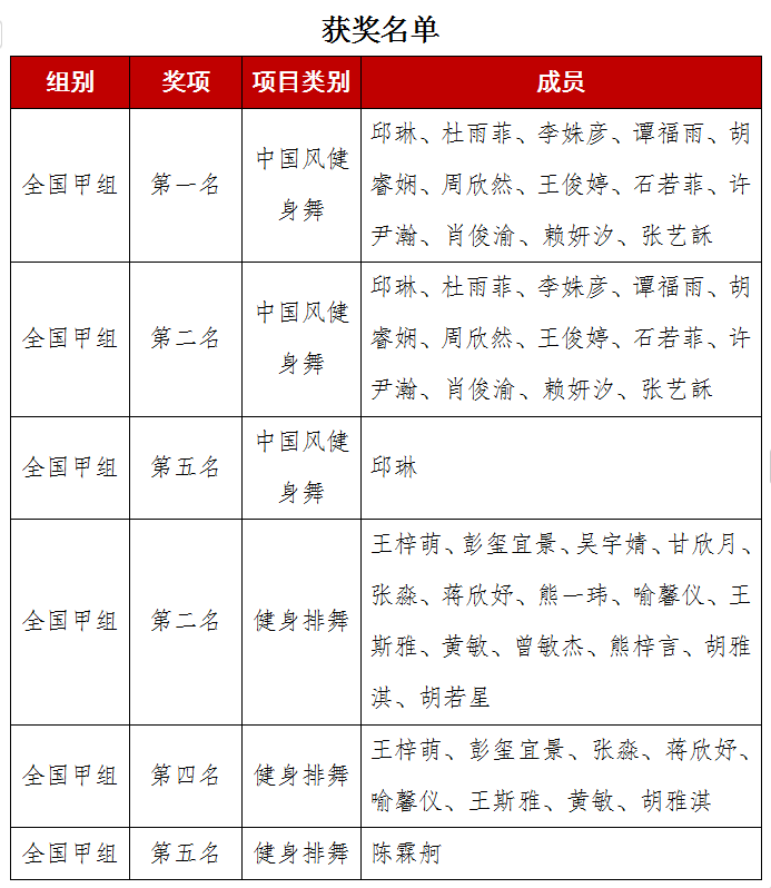
经过激烈角逐,taptap点点获得了中国风健身舞第一名、第二名及个人全能第五名,获得了健身排舞第二名、第四名及男子单人第五名的好成绩。
据悉,本届大赛设有健身瑜伽、健身排舞、中国风健身舞3个大项,共有来自全国25个省(自治区、直辖市)的96所高校1055名运动员参赛。

参赛选手风采







供稿:通识学院
编审:党委宣传部(国际交流合作处)





渝公网安备50022702000993号